今天有三件事都和特朗普有关。
1、他启动政府工具,勒令哈佛大学停止招收国际生,现有国际生必须全部转学,这件事震惊了全球。这件事其实有前奏,去年巴以冲突的时候有很多美国名校大学生声援巴勒斯坦,被认定为“反犹主义”、煽动暴力、恐怖主义行为。
今年3月份的时候美国政府就拿“反犹主义”找美国大学的茬,要求学校进行“有意义的治理改革与重组”,如果不听话就停止来自联邦政府的拨款。有几个大学认怂了,但也有头铁的硬骨头,比如哈佛这样的坚决对抗,4月21日,哈佛把美国政府告上法庭,这种事在咱们国家是不可能发生的。
最新进展是美国联邦法官JeffreyWhite 5月22日发布临时禁令(injunction),全国范围内暂停了特朗普政府的行政命令。
之后美国政府和哈佛大学将会在法庭上展开攻防战,美国政府这边的攻击点多半是国家安全+校园反犹,哈佛那边反击的点估计是言论自由+学术自由,两边魔法对轰,我猜最后结果大概是双方达成互让妥协。
哈佛将近30%的学生(6000+人)是国际生,最多的生源国是中国,每年学费就能收3.8亿美元,本身是美国最有竞争力的教育出口商品之一,但不听话也要吃铁拳。
2、特朗普在个人社交媒体上说,如果在美国销售的苹果手机在印度或者是别的地方生产,就要缴纳至少25%的税,库克如果听他的建议在美国国内生产就能免税。
苹果过去12个月在印度组装了22亿美元的苹果手机,增长60%,库克打算进一步建厂扩产,以此来转移中国产能,规避中美贸易战。但特朗普的目的不限于中国,他要这些资本家回美国开厂。
受此影响,苹果今晚盘前下跌3.5%。
3、特朗普建议6月1日对欧洲征税50%。消息一出,整个资本市场剧烈震动,还在交易的欧洲股市普跌2%,美国几个核心指数etf盘前也跌了1.5%左右。比特币闪跌3%,其它小币种跌5-10%。
这事没什么征兆,明摆着就是谈判谈的不愉快,连tm说好的90天都不想等了,直接给欧盟上压力。
欧盟对美国每年货物贸易顺差2000亿左右,但是在服务贸易上美国每年顺差1000亿。目前的谈判里欧盟不愿意服软,拒绝接受英国之前妥协的模板,坚持关税要降一起降,欧盟不会多降。这样无法缩小顺差,特朗普必然无法接受。
这件事对全球金融市场都有影响,包括a股和港股,因为中国也属于延期90天的情况,唯一利好的是黄金,消息出来后凸凸涨,又回到3350+了。

……
然后是给昨晚的内容做一点补充。
读者留言里说的最多的一句话是,2100年中国人口就算只剩5亿也不关我事,反正我肯定活不到那一天了。
确实,2100年在座的诸位大概率都见不到了,但2100年只是未来的一个节点,我昨晚已经算过账了,人口大滑坡从2030年就会开始,届时只要数据正常中国每年净减人口1200万以上,这个净减过程会持续60年以上,部分高峰年份净减人口会接近2000万。
2030年......诸位绝大部分都还健在吧,没几年了,拭目以待吧。
然后就是聊聊人口滑坡的社会有哪些变化?首先对公共建设的规划提出了更高的要求,以前在做项目需求的时候可以宽松一点,因为一个当前看起来不划算的项目,随着人口增加也许正好就饱和了,划算了。而在人口下滑的情况里,一个当下看起来还算合理的项目,随着人口减少就渐渐不饱和,不划算了。
一些偏远的、人口持续流出地区的公共设施维护,很可能渐渐就放弃了。
每年都会有大量小规模村落荒废,乡镇县城的老房子空置率逐年上升,因为年轻人都进城了,老人走一个就多一套空房子。另一边会有大量幼儿园和小学因为招不到足够的生源而关闭、整合,目前的教师供给届时会明显过剩,这几年家里孩子报考师范专业的建议慎重。
好消息是下一代的孩子们人均教育资源将会大大增加,考试也不会像现在这么卷,我预计最晚从2040年开始中考就不用强制分流了,因为原先要强制分流到职业中专或者去工厂打螺丝的那一半孩子,没了。到时候也许就是12年义务教育,人均普高,考大学也会容易的多。
我昨天凭印象说黑龙江高考录取分很低,今天去确认了一下,2023年理科二本287分,2024年改制了,不分一本二本了,但我估计287分这个数字还是深深的震撼了中原省份的读者。年轻人持续流出,人口快速减少的东北,有可能就是未来中国的整体预演。
有人看到这可能会想到高考移民,别想了,政策早就打补丁了,孩子想要参加那边的高考必须迁移户籍3年以上,整个高中3年都要在东北高中实际就读才行。孩子还好说,父母难呐,这三年怎么就业呢,东北除了考公务员别的就业资源很狭窄。那些看了新闻跑去鹤岗捡漏的有几个不后悔的?
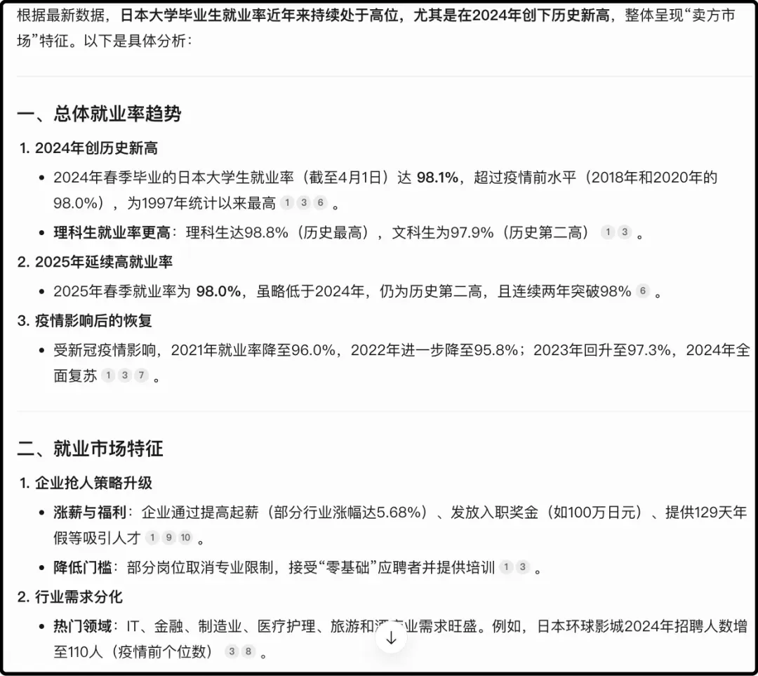
昨天还有人问大学毕业之后的就业情况呢,还会很激烈吗?我让deepseek来回答诸位吧,总结一句话就是就业率历史新高,企业加钱抢人。

本文作者:moomoocat
本文链接:
版权声明:本博客所有文章除特别声明外,均采用 BY-NC-SA 许可协议。转载请注明出处!